你可能或多或少听别人说过,“HTTPS 的连接很慢”。那么“慢”的原因是什么呢?
通过前两讲的学习,你可以看到,HTTPS 连接大致上可以划分为两个部分,第一个是建立连接时的非对称加密握手,第二个是握手后的对称加密报文传输。
由于目前流行的 AES、ChaCha20 性能都很好,还有硬件优化,报文传输的性能损耗可以说是非常地小,小到几乎可以忽略不计了。所以,通常所说的“HTTPS 连接慢”指的就是刚开始建立连接的那段时间。
在 TCP 建连之后,正式数据传输之前,HTTPS 比 HTTP 增加了一个 TLS 握手的步骤,这个步骤最长可以花费两个消息往返,也就是 2-RTT。而且在握手消息的网络耗时之外,还会有其他的一些“隐形”消耗,比如:
在最差的情况下,也就是不做任何的优化措施,HTTPS 建立连接可能会比 HTTP 慢上几百毫秒甚至几秒,这其中既有网络耗时,也有计算耗时,就会让人产生“打开一个 HTTPS 网站好慢啊”的感觉。
不过刚才说的情况早就是“过去时”了,现在已经有了很多行之有效的 HTTPS 优化手段,运用得好可以把连接的额外耗时降低到几十毫秒甚至是“零”。
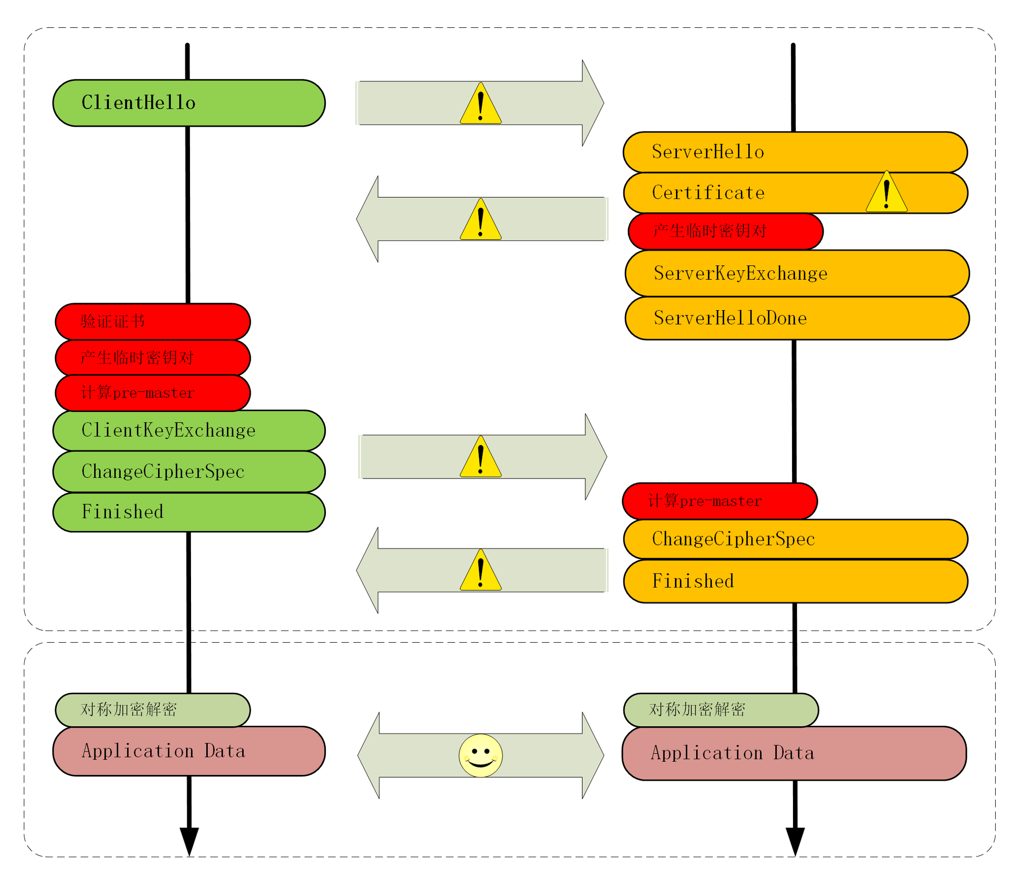
我画了一张图,把 TLS 握手过程中影响性能的部分都标记了出来,对照着它就可以“有的放矢”地来优化 HTTPS。

在计算机世界里的“优化”可以分成“硬件优化”和“软件优化”两种方式,先来看看有哪些硬件的手段。
硬件优化,说白了就是“花钱”。但花钱也是有门道的,要“有钱用在刀刃上”,不能大把的银子撒出去“只听见响”。
HTTPS 连接是计算密集型,而不是 I/O 密集型。所以,如果你花大价钱去买网卡、带宽、SSD 存储就是“南辕北辙”了,起不到优化的效果。
那该用什么样的硬件来做优化呢?
首先,你可以选择更快的 CPU,最好还内建 AES 优化,这样即可以加速握手,也可以加速传输。
其次,你可以选择“SSL 加速卡”,加解密时调用它的 API,让专门的硬件来做非对称加解密,分担 CPU 的计算压力。
不过“SSL 加速卡”也有一些缺点,比如升级慢、支持算法有限,不能灵活定制解决方案等。
所以,就出现了第三种硬件加速方式:“SSL 加速服务器”,用专门的服务器集群来彻底“卸载”TLS 握手时的加密解密计算,性能自然要比单纯的“加速卡”要强大的多。
不过硬件优化方式中除了 CPU,其他的通常可不是靠简单花钱就能买到的,还要有一些开发适配工作,有一定的实施难度。比如,“加速服务器”中关键的一点是通信必须是“异步”的,不能阻塞应用服务器,否则加速就没有意义了。
所以,软件优化的方式相对来说更可行一些,性价比高,能够“少花钱,多办事”。
软件方面的优化还可以再分成两部分:一个是软件升级,一个是协议优化。
软件升级实施起来比较简单,就是把现在正在使用的软件尽量升级到最新版本,比如把 Linux 内核由 2.x 升级到 4.x,把 Nginx 由 1.6 升级到 1.16,把 OpenSSL 由 1.0.1 升级到 1.1.0/1.1.1。
由于这些软件在更新版本的时候都会做性能优化、修复错误,只要运维能够主动配合,这种软件优化是最容易做的,也是最容易达成优化效果的。
但对于很多大中型公司来说,硬件升级或软件升级都是个棘手的问题,有成千上万台各种型号的机器遍布各个机房,逐一升级不仅需要大量人手,而且有较高的风险,可能会影响正常的线上服务。
所以,在软硬件升级都不可行的情况下,我们最常用的优化方式就是在现有的环境下挖掘协议自身的潜力。
从刚才的 TLS 握手图中你可以看到影响性能的一些环节,协议优化就要从这些方面着手,先来看看核心的密钥交换过程。
如果有可能,应当尽量采用 TLS1.3,它大幅度简化了握手的过程,完全握手只要 1-RTT,而且更加安全。
如果暂时不能升级到 1.3,只能用 1.2,那么握手时使用的密钥交换协议应当尽量选用椭圆曲线的 ECDHE 算法。它不仅运算速度快,安全性高,还支持“False Start”,能够把握手的消息往返由 2-RTT 减少到 1-RTT,达到与 TLS1.3 类似的效果。
另外,椭圆曲线也要选择高性能的曲线,最好是 x25519,次优选择是 P-256。对称加密算法方面,也可以选用“AES_128_GCM”,它能比“AES_256_GCM”略快一点点。
在 Nginx 里可以用“ssl_ciphers”“ssl_ecdh_curve”等指令配置服务器使用的密码套件和椭圆曲线,把优先使用的放在前面,例如:
ssl_ciphers TLS13-AES-256-GCM-SHA384:TLS13-CHACHA20-POLY1305-SHA256:EECDH+CHACHA20;
ssl_ecdh_curve X25519:P-256;
除了密钥交换,握手过程中的证书验证也是一个比较耗时的操作,服务器需要把自己的证书链全发给客户端,然后客户端接收后再逐一验证。
这里就有两个优化点,一个是证书传输,一个是证书验证。
服务器的证书可以选择椭圆曲线(ECDSA)证书而不是 RSA 证书,因为 224 位的 ECC 相当于 2048 位的 RSA,所以椭圆曲线证书的“个头”要比 RSA 小很多,即能够节约带宽也能减少客户端的运算量,可谓“一举两得”。
客户端的证书验证其实是个很复杂的操作,除了要公钥解密验证多个证书签名外,因为证书还有可能会被撤销失效,客户端有时还会再去访问 CA,下载 CRL 或者 OCSP 数据,这又会产生 DNS 查询、建立连接、收发数据等一系列网络通信,增加好几个 RTT。
CRL(Certificate revocation list,证书吊销列表)由 CA 定期发布,里面是所有被撤销信任的证书序号,查询这个列表就可以知道证书是否有效。
但 CRL 因为是“定期”发布,就有“时间窗口”的安全隐患,而且随着吊销证书的增多,列表会越来越大,一个 CRL 经常会上 MB。想象一下,每次需要预先下载几 M 的“无用数据”才能连接网站,实用性实在是太低了。
所以,现在 CRL 基本上不用了,取而代之的是 OCSP(在线证书状态协议,Online Certificate Status Protocol),向 CA 发送查询请求,让 CA 返回证书的有效状态。
但 OCSP 也要多出一次网络请求的消耗,而且还依赖于 CA 服务器,如果 CA 服务器很忙,那响应延迟也是等不起的。
于是又出来了一个“补丁”,叫“OCSP Stapling”(OCSP 装订),它可以让服务器预先访问 CA 获取 OCSP 响应,然后在握手时随着证书一起发给客户端,免去了客户端连接 CA 服务器查询的时间。
到这里,我们已经讨论了四种 HTTPS 优化手段(硬件优化、软件优化、协议优化、证书优化),那么,还有没有其他更好的方式呢?
我们再回想一下 HTTPS 建立连接的过程:先是 TCP 三次握手,然后是 TLS 一次握手。这后一次握手的重点是算出主密钥“Master Secret”,而主密钥每次连接都要重新计算,未免有点太浪费了,如果能够把“辛辛苦苦”算出来的主密钥缓存一下“重用”,不就可以免去了握手和计算的成本了吗?
这种做法就叫“会话复用”(TLS session resumption),和 HTTP Cache 一样,也是提高 HTTPS 性能的“大杀器”,被浏览器和服务器广泛应用。
会话复用分两种,第一种叫“Session ID”,就是客户端和服务器首次连接后各自保存一个会话的 ID 号,内存里存储主密钥和其他相关的信息。当客户端再次连接时发一个 ID 过来,服务器就在内存里找,找到就直接用主密钥恢复会话状态,跳过证书验证和密钥交换,只用一个消息往返就可以建立安全通信。
实验环境的端口 441 实现了“Session ID”的会话复用,你可以访问 URI “https://www.chrono.com:441/28-1”,刷新几次,用 Wireshark 抓包看看实际的效果。
Handshake Protocol: Client Hello
Version: TLS 1.2 (0x0303)
Session ID: 13564734eeec0a658830cd…
Cipher Suites Length: 34
Handshake Protocol: Server Hello
Version: TLS 1.2 (0x0303)
Session ID: 13564734eeec0a658830cd…
Cipher Suite: TLS_ECDHE_RSA_WITH_AES_256_GCM_SHA384 (0xc030)
通过抓包可以看到,服务器在“ServerHello”消息后直接发送了“Change Cipher Spec”和“Finished”消息,复用会话完成了握手。

“Session ID”是最早出现的会话复用技术,也是应用最广的,但它也有缺点,服务器必须保存每一个客户端的会话数据,对于拥有百万、千万级别用户的网站来说存储量就成了大问题,加重了服务器的负担。
于是,又出现了第二种“Session Ticket”方案。
它有点类似 HTTP 的 Cookie,存储的责任由服务器转移到了客户端,服务器加密会话信息,用“New Session Ticket”消息发给客户端,让客户端保存。
重连的时候,客户端使用扩展“session_ticket”发送“Ticket”而不是“Session ID”,服务器解密后验证有效期,就可以恢复会话,开始加密通信。
这个过程也可以在实验环境里测试,端口号是 442,URI 是“https://www.chrono.com:442/28-1”。
不过“Session Ticket”方案需要使用一个固定的密钥文件(ticket_key)来加密 Ticket,为了防止密钥被破解,保证“前向安全”,密钥文件需要定期轮换,比如设置为一小时或者一天。
“False Start”“Session ID”“Session Ticket”等方式只能实现 1-RTT,而 TLS1.3 更进一步实现了“0-RTT”,原理和“Session Ticket”差不多,但在发送 Ticket 的同时会带上应用数据(Early Data),免去了 1.2 里的服务器确认步骤,这种方式叫“Pre-shared Key”,简称为“PSK”。

但“PSK”也不是完美的,它为了追求效率而牺牲了一点安全性,容易受到“重放攻击”(Replay attack)的威胁。黑客可以截获“PSK”的数据,像复读机那样反复向服务器发送。
解决的办法是只允许安全的 GET/HEAD 方法(参见[第 10 讲]),在消息里加入时间戳、“nonce”验证,或者“一次性票证”限制重放。
欢迎你把自己的学习体会写在留言区,与我和其他同学一起讨论。如果你觉得有所收获,也欢迎把文章分享给你的朋友。
